江南大学食品学院田耀旗教授、钱和教授联合香港浸会大学王凯亮副教授,系统揭示一种特殊微生物来源类胡萝卜素——红酵母红素(torularhodin)通过“肠道菌群—腺苷钴胺—神经酰胺(Cer)”代谢通路缓解非酒精性脂肪肝病(NAFLD)的作用机制。相关研究成果以“The carotenoid torularhodin alleviates NAFLD by promoting Akkermansia muciniphila-mediated adenosylcobalamin metabolism”为题,于2025年4月8日在线发表于Nature Communications期刊。

图1:红酵母红素(torularhodin)通过“肠道菌群—腺苷钴胺—神经酰胺”代谢通路缓解非酒精性脂肪肝
NAFLD是一种常见的代谢性疾病,主要由高脂饮食引起,其特征是脂质代谢紊乱。肠道菌群在调控膳食脂质代谢中起着至关重要的作用,尤其是肠源性Cer,被认为是NAFLD的关键危险因子。本研究发现,一种特殊的酵母源类胡萝卜素——红酵母红素可通过促进益生菌Akkermansia muciniphila的富集及其腺苷钴胺的合成,激活“钴胺-HIF-2α-Cer”信号轴,从而改善NAFLD的脂质代谢异常。
研究团队采用小鼠模型验证红酵母红素缓解NAFLD效果,通过粪菌移植、代谢物补充等多手段交叉验证,提出红酵母红素可作为腺苷钴胺合成的“代谢开关”,下调HIF-2α信号通路,减少肠源性Cer的合成及肝脏迁移,有效阻断NAFLD进程。

图2:红酵母红素改善小鼠NAFLD
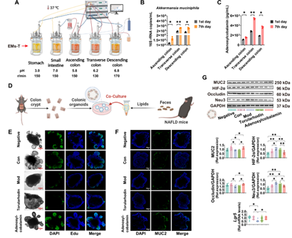
团队创新多尺度胃肠道仿生系统,集成机械化学消化、微生物酵解动力学和肠上皮转运的动态模型,实现从食物消化、酵解到吸收的全程定量解析,系统揭示类胡萝卜素-红酵母红素通过“肠菌—代谢物—靶点”路径缓解脂肪肝的作用机制,为靶向肠道菌群糖脂代谢干预策略提供一定的理论基础。

图3:红酵母红素在多尺度胃肠仿生系统和肠道类器官中的作用
该工作第一通讯单位为江南大学食品科学与资源挖掘全国重点实验室、食品学院。食品学院助理研究员刘畅为第一作者,通讯作者为田耀旗教授、钱和教授,以及香港浸会大学王凯亮副教授。本研究工作得到了国家重点研发计划项目、国家自然科学基金联合重点项目等项目的资助。
论文链接:https://doi.org/10.1038/s41467-025-58500-3