今天是:

学术讲座

您现在的位置: 首页 >> 信息 >> 学术讲座

江南大学——瓦赫宁根大学及研究中心未来食品云端系列论坛

发布日期:2020-05-25  来源:食品学院   文:王园园;审核:谢云飞、傅莉莉
2020 5
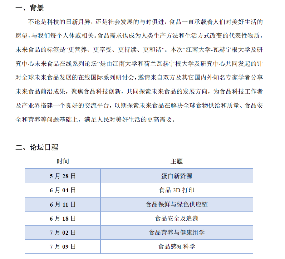
28 主题 江南大学——瓦赫宁根大学及研究中心未来食品云端系列论坛
主讲 Ariette Matser; 陈洁; Atze Jan van der Goot; 周景文 时间 15:00-17:00
地点 视频直播 短标题 江南大学——瓦赫宁根大学及研究中心未来食品云端系列论坛

阅读( (编辑:食品学院)

    点击排行| 精华推荐

技术支持:信息化建设管理处

校内备案号:JW备170083

地址:江苏省无锡市蠡湖大道1800号

邮编:214122

联系电话:0510-85326517

服务邮箱:xck@jiangnan.edu.cn

Baidu
map